
MIL-DTL-24784/3B (SH)
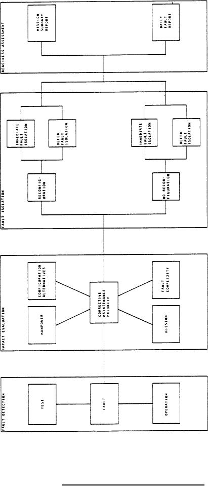
Note: Sample arrangement only. Size and legibility requirements do not
necessarily conform to minimum specification requirements.
FIGURE 3-15.
Readiness assessment process diagram. (Sample)
46
For Parts Inquires call Parts Hangar, Inc (727) 493-0744
© Copyright 2015 Integrated Publishing, Inc.
A Service Disabled Veteran Owned Small Business